

SNR αναλαμβάνει να σχεδιάσει μαζί σας την στρατηγική για το κύκλωμα Logistics της εταιρείας σας και να σας βοηθήσει να βελτιστοποιήσετε το υφιστάμενο.
Ενδεικτικοί τομείς:
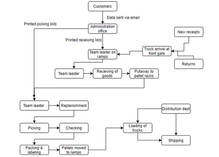
• Χωροθέτηση κέντρων διανομής
• Ροές από παραγωγή / προμηθευτές
• Παραγγελιοληψία / cutoff times
• Αποθήκευση
• Δίκτυα διανομής
• Ταχύτητα εξυπηρέτησης vs κόστους
• Χρήση παρόχων 3pl
• Συστήματα / αυτοματισμοί
• ROI επενδύσεων
Κάθε έργο logistics, όσο και αν μοιάζει με κάποιο άλλο, είναι μοναδικό. Η μοναδικότητά του συνεπάγεται απαίτηση για σχεδιασμό από το μηδέν και όχι copypaste. Ο σχεδιασμός από το μηδέν απαιτεί προφανώς περισσότερο χρόνο, αλλά σε αναγκάζει πολλές φορές να σκεφτείς έξω από το κουτί για την υλοποίηση.
Και μια outofthebox λύση, πολλές φορές είναι αυτή που ταιριάζει περισσότερο. Η SNR θα σας υποστηρίξει στη μεγιστοποίηση της απόδοσης των logistics σας, με λύσεις απλές, φρέσκες και πέρα από την πεπατημένη.
Simple&Reliable #dimoumelyseis











• Χωροταξικές παρεμβάσεις
• Βελτιστοποίηση υφιστάμενου εξοπλισμού
• Ανάλυση και βελτιστοποίηση διαδικασιών
• Βελτιστοποίηση ροών
• Προτάσεις για μόνιμη μείωση κόστους
• Προτάσεις για βελτίωση του επιπέδου εξυπηρέτησης των πελατών
• Θέσπιση δεικτών μέτρησης παραγωγικότητας και αποδοτικότητας
• Benchmark με την αγορά
• Quick wins



| Πλεονεκτήματα από το outsourcing | Μειονεκτήματα από το outsourcing |
| Τεχνογνωσία / εξειδίκευση | Έλλειψη ελέγχου |
| Ευελιξία | Ποιότητα |
| Μειωμένα κεφάλαια | Εμπιστοσύνη |
| Μεγαλύτερη πρόσβαση στην αγορά | Κουλτούρα |
| Εφαρμογή νέων τεχνολογιών | Επιλογή προμηθευτών |
| Συνέργειες | Αντικρουόμενα συμφέροντα |
Γιατί να χρησιμοποιήσει κάποιος εξωτερικό συνεργάτη στα logistics;
• Ο βασικότερος λόγος που οδηγεί μία εταιρεία γενικά στο outsourcing είναι η ευελιξία, η μείωση των σταθερών εξόδων και η εκμετάλλευση οικονομιών κλίμακας.
• Στο logistics τώρα, το outsourcing μας δίνει την ευκαιρία να μην έχουμε μεγαλύτερη αποθήκη από όση χρειαζόμαστε, να πληρώνουμε παραπάνω μόνο όταν αυξάνεται η δουλειά, να πληρώνουμε λιγότερα όταν μειώνεται η δουλειά, να εκμεταλλευόμαστε το δίκτυο διανομής του συνεργάτη.
Γιατί να μη χρησιμοποιήσει κάποιος εξωτερικό συνεργάτη στα logistics;
• Ο πιθανότερος λόγος που μία εταιρεία δεν προχωρά σε outsourcing είναι ο υψηλός βαθμός εξειδίκευσης που μπορεί να έχει, λόγος που δημιουργεί φοβίες ως προς την ικανότητα ενός τρίτου να ανταπεξέλθει επιτυχημένα στο ίδιο έργο.



Η μείωση του ενεργειακού αποτυπώματος της διανομής μιας εταιρείας είναι συνδυασμός πολλών παραμέτρων. Και πρέπει να γίνει άμεσα.
Τόσο για περιβαλλοντικούς λόγους, όσο και για οικονομικούς
ΟΙΚΟΛΟΓΙΚΑ / ΟΙΚΟΝΟΜΙΚΑ
Και πώς θα γίνει αυτό;
• Μείωση άσκοπων χιλιομέτρων
• Πιο γεμάτα φορτηγά
• Μικρότεροι χρόνοι αναμονής στις αποθήκες
• Εκπαίδευση οδηγών
• Συντήρηση φορτηγών
• Επιλογή των κατάλληλων φορτηγών για κάθε δρομολόγιο
• Αξιόπιστο Reporting & digitalization
Μιλήστε με την SNRSOLUTIONS για να σας υποστηρίξει στην σωστή χρήση του TMS που διαθέτετε ή θέλετε να στήσετε και στην εκπαίδευση των χρηστών ώστε να δείτε αποτελέσματα σε εύλογο χρόνο.
Γιατί ένα σύστημα πρώτα από όλα πρέπει να είναι απλό και εύχρηστο.






